Skip to content
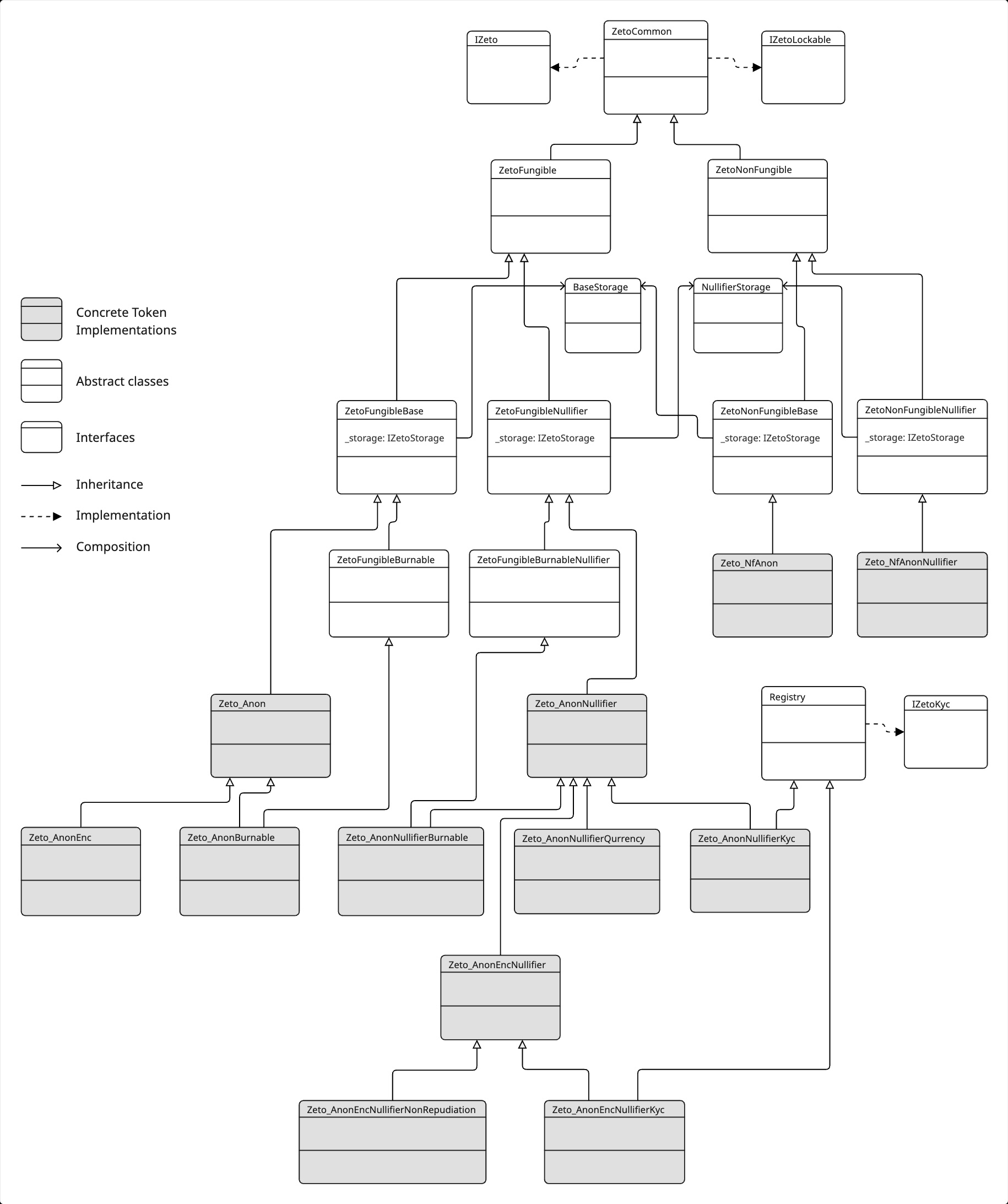
Class Diagram
hyperledger-labs/zeto
Introduction
Implementations
Advanced Topics
FAQs
Glossary
Contributing
Zeto
hyperledger-labs/zeto
Introduction
Introduction
Concepts
How Zeto Works
Implementations
Implementations
Class Diagram
Fungible
Fungible
Zeto_Anon
Zeto_AnonNullifier
Zeto_AnonNullifierQurrency
Zeto_AnonEnc
Zeto_AnonNullifierKyc
Zeto_AnonEncNullifier
Zeto_AnonEncNullifierKyc
Zeto_AnonEncNullifierNonRepudiation
Non-Fungible
Non-Fungible
Zeto_NfAnon
Zeto_NfAnonNullifier
Advanced Topics
Advanced Topics
UTXO array sizes in ZKP circuits
ERC20 tokens integration
Privacy in DeFi Activities
Locks for multi-step trade flows
FAQs
Glossary
Contributing
Contributing
Ask a Question
How to contribute
Report a bug
Request a change
Contracts Class Diagram
¶